首页
院校库
专业库
模拟选科
自我测评
动态
微解读
填志愿
登录账号
当前区域:
安徽
安徽
北京
重庆
福建
甘肃
广东
广西
贵州
海南
河北
河南
黑龙江
湖北
湖南
江西
吉林
江苏
辽宁
内蒙古
宁夏
青海
山东
山西
陕西
上海
四川
天津
新疆
云南
浙江
首页
院校查询
宁夏师范学院
宁夏师范学院
官方电话:暂未录入
电子邮箱:暂未录入
地址:暂未录入
大学概况
校园简介
招生简章
录取分数
专业分数线
招生计划
开设专业
重点学科
大学排名
校友印象
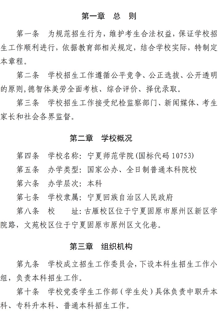
宁夏师范学院招生章程
2022-07-23